网站首页
机构介绍
新闻动态
技术服务
党建群团
科研创新
线上办理
公众留言
内容详情
所在位置:信息公开
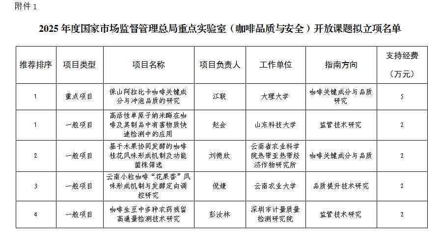
关于2025年度国家市场监督管理总局重点实验室(咖啡品质与安全)开放课题拟立项名单评审结果的公示
文章来源:保山市检验检测院 上传时间:2025-08-08 浏览量:2493
附件:
关于2025年度国家市场监督管理总局重点实验室(咖啡品质与安全)开放课题拟立项名单评审结果的公示.docx
【
打印此页
】【
关闭网页
】
阅读上一篇文章:
关于2025年起重机作业人员培训的通知
阅读下一篇文章:
保山市检验检测院2项保山市哲学社会科学资助课题顺利结项
版权所有:保山市检验检测院
联系地址:云南省保山市隆阳区兰城路北延长线双碑
联系电话:0875-2145728、传真号码:0875-2145728
单位网址:www.bsjyjc.cn
工信部ICP备案号:滇ICP备20003634号
滇公网安备 53050202000122号
技术支持:云港互联