网站首页
机构介绍
新闻动态
技术服务
党建群团
科研创新
线上办理
公众留言
内容详情
所在位置:工作动态
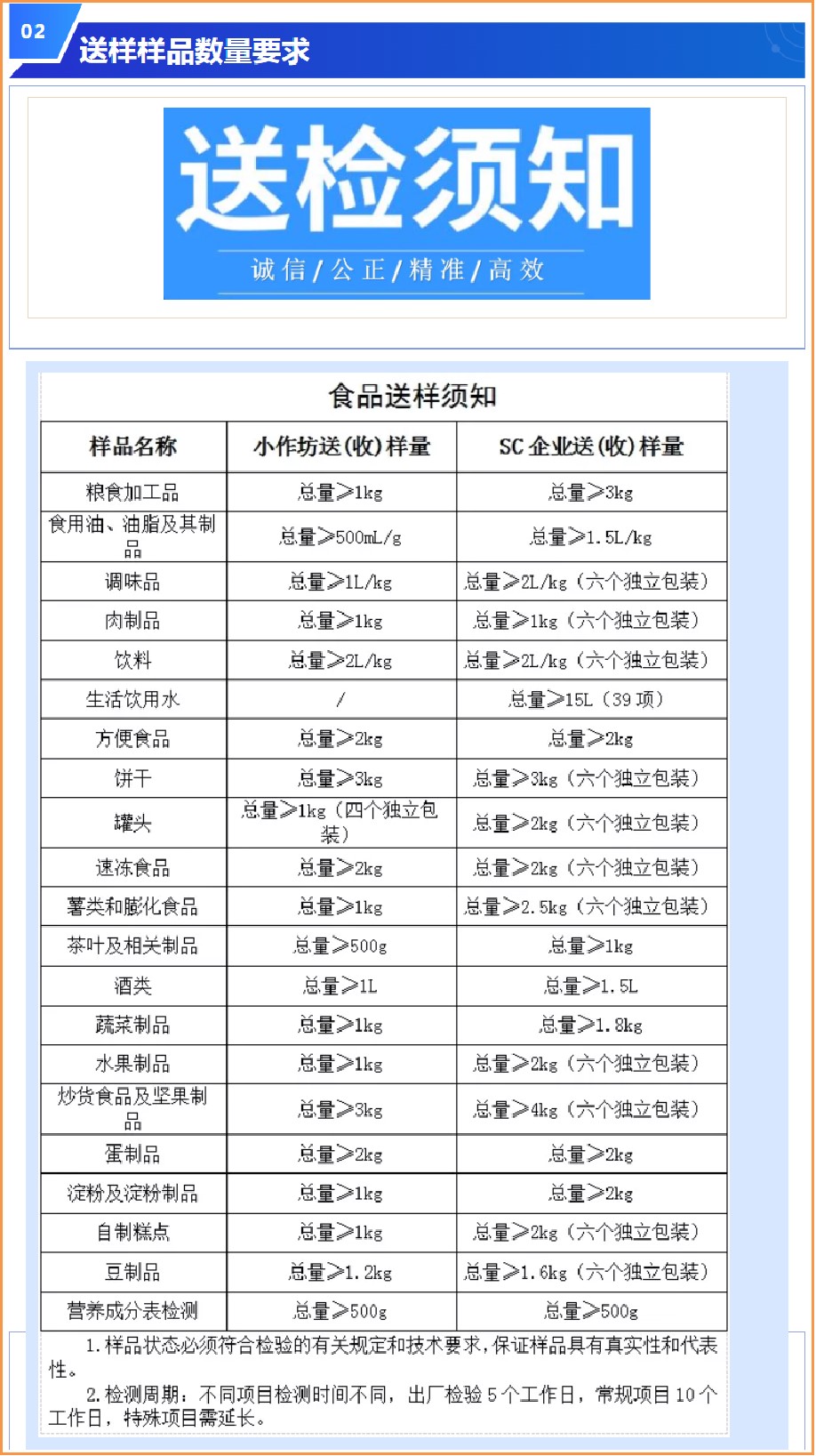
食品类怎么送检?——这份《指南》请查收!
文章来源:保山市检验检测院 上传时间:2025-12-16 浏览量:1822
【
打印此页
】【
关闭网页
】
阅读上一篇文章:
保山市检验检测院全力服务石斛产业高质量发展
阅读下一篇文章:
市检验检测院开展压力容器作业人员安全培训助力企业筑牢安全生产防线
版权所有:保山市检验检测院
联系地址:云南省保山市隆阳区兰城路北延长线双碑
联系电话:0875-2145728、传真号码:0875-2145728
单位网址:www.bsjyjc.cn
工信部ICP备案号:滇ICP备20003634号
滇公网安备 53050202000122号
技术支持:云港互联